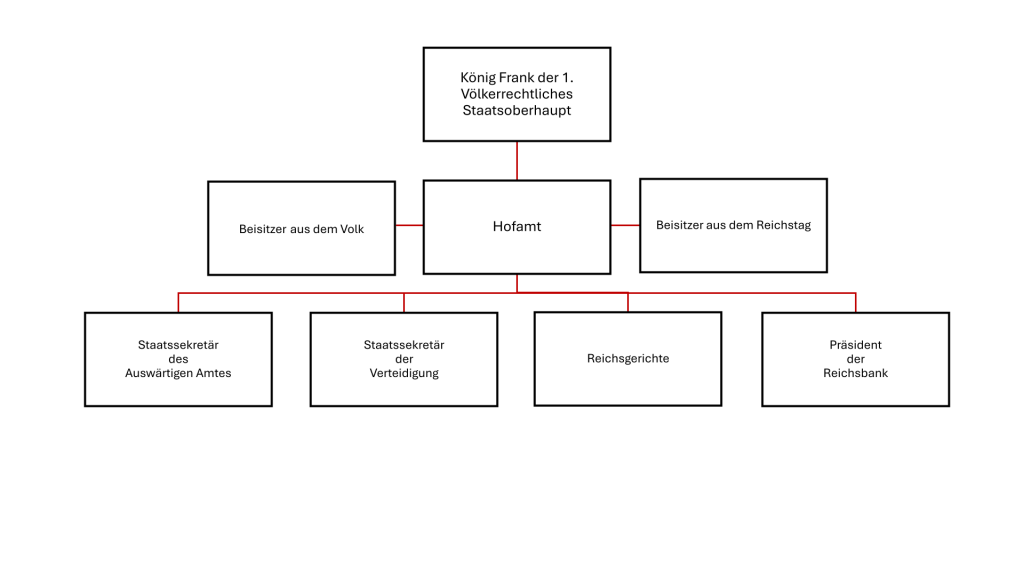
Die Interimsregierung
Die Interimsregierung des Teutschen Kaisereich = Deutschen Reich!
Wir haben die Legitimation gegenüber der UN, inkl. der Diplomatischen Note, allen Alliierten und Feindstaaten der Welt per Proklamation erklärt, diese ist bis jetzt unwidersprochen und unwiderlegt anerkannt worden. All dies dient zum Schutz der Deutschen Völker. Unser Hauptaugenmerk richtet sich darauf die Ziele und Ideen gemeinsam mit den Deutschen Völkern umzusetzen und es stets transparent und öffentlich über den Stand der Entwicklungen zu informieren.
Die Regierungsstruktur: Klar und einfach.
Weniger Staatsapparat bringt mehr Volksnähe.
